UART示例
源码路径:example\rt_device\uart
支持的平台
例程可以运行在以下开发板.
sf32lb52-nano系列
sf32lb52-lcd系列
sf32lb56-lcd系列
sf32lb58-lcd系列
概述
在RT-Thread操作系统下采用RX DMA方式,操作UART2检验其串口的收发能力
注意开发板复位之后uart2打印log同下方图片内容一致即为发送成功,验证uart2接收能力使用的是默认串口打印log来验证其接收内容的准确性
例程的使用
编译和烧录
关于编译、下载的详细步骤,请参考上手指南的相关介绍。
此例程中用到了uart2,在采用RT-Thread操作系统时,uart2外设会虚拟成了一个rt_device来进行读写操作,此时需要确认工程编译所在路径下
rtconfig.h文件中是否包含了下面3个宏:
#define BSP_USING_UART 1
#define BSP_USING_UART2 1
#define BSP_UART2_RX_USING_DMA 1
只有包含了上面三个宏,在rt_hw_usart_init函数中才会通过rt_hw_serial_register函数注册"uart2这个rt_device,后面该设备才能rt_device_find和rt_device_open成功。
如果缺失上面三个宏,就需要通过menuconfig如下命令进行打开(注意:缺失可能并不会报出错误,若配置串口没有信息打印请及时查看是否打开)
menuconfig --board=sf32lb52-lcd_n16r8
如下图,选择uart2和rx dma,保存并退出menuconfig,查看rtconfig.h宏是否生成

切换到例程project目录,运行scons命令执行编译:
scons --board=sf32lb52-lcd_n16r8 -j8
运行
build_sf32lb52-lcd_n16r8_hcpu\uart_download.bat,按提示选择端口即可进行下载:
build_sf32lb52-lcd_n16r8_hcpu\uart_download.bat
Uart Download
please input the serial port num:5
硬件连接
以下是文档链接,其中引脚定义有实际引脚映射关系: SF32LB52-DevKit-LCD SF32LB52-DevKit-Nano SF32LB56-DevKit-LCD SF32LB58-DevKit-LCD
版型名称 |
UART |
TX(物理位置) |
RX(物理位置) |
|---|---|---|---|
525 /56 |
UART2 |
PAD_PA27(8) |
PAD_PA20(10) |
587 |
UART2 |
PAD_PA28 (CONN2 5) |
PAD_PA29 (CONN2 3) |
52nano |
UART2 |
PAD_PA28 |
PAD_PA25 |
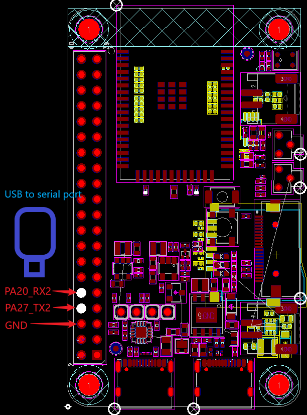
以下是525连接示例图:
PA27软件配置为UART2的TX,连接到电脑usb转串口的RX
PA20软件配置为UART2的RX,连接到电脑usb转串口的TX
GND连接到usb转串口的GND,如下图:

例程输出结果展示:
log输出:左边为机器log,右边为电脑usb转串口端发送数据和接收数据:

注意:串口开启有两个串口,一个是代码配置电脑usb转串口的uart2,一个是自带的调试口uart1
log结尾收到的rev: 为接收到的电脑USB转串口TX发来的字符
注意:这里打印接收数据是用默认串口打印而不是uart2,因为uart2的发送数据功能也是例程中的一项
SFBL
Serial:c2,Chip:4,Package:3,Rev:3 Reason:00000080
\ | /
- SiFli Corporation
/ | \ build on Oct 23 2024, 2.2.0 build 00000000
2020 - 2022 Copyright by SiFli team
mount /dev sucess
[32m][490] I/drv.rtc: PSCLR=0x80000100 DivAI=128 DivAF=0 B=256
[0m][32m][517] I/drv.rtc: RTC use LXT RTC_CR=00000001
[0m][32m][538] I/drv.rtc: Init RTC, wake = 1
[0m][32m][565] I/drv.audprc: init 00 ADC_PATH_CFG0 0x606
[0m][32m][587] I/drv.audprc: HAL_AUDPRC_Init res 0
[0m][32m][609] I/drv.audcodec: HAL_AUDCODEC_Init res 0
[0m][32m][630] I/TOUCH: Regist touch screen driver, probe=1203a299
[0mcall par CFG1](35bb)
fc 9, xtal 2000, pll 2050
call par CFG1(35bb)
fc 9, xtal 2000, pll 2051
Start uart demo!
[796] D/uart2: uart device config 0
send:uart2 demo
uart demo end!
msh />
uart_rec: cnt = 5,count = 5
uart_rec: cnt = 0,count = 5
rev:abc
下面为开发板复位后电脑USB转串口发送的数据uart2 demo字符以及检验uart2是否能接收串口数据而人为发送的数据
uart2 demo
TX:abc
检验uart2的接收内容正确性功能:在uart2的log窗口下发送了abc,进入对应uart2的中断后会接收到abc字符、换行符,回车符,共5个字符ASCII码,打印以下内容
注意:始终多打印一次log是考虑到持续接收会导致超出可接收的最大值从而分多次接收如:接收最大为256而接收的是260则会打印
uart_rec: cnt = 256,count = 256
uart_rec: cnt = 4,count = 260
uart_rec: cnt = 0,count = 260
uart_rec: cnt = 5,count = 5
uart_rec: cnt = 0,count = 5
rev:abc
uart2配置流程
确保
rtconfig.h文件中是否包含了下面3个宏: 编译窗口输入命令查看board=(版型)
#define BSP_USING_UART 1
#define BSP_USING_UART2 1
#define BSP_UART2_RX_USING_DMA 1
menuconfig --board=sf32lb52-lcd_n16r8
设置对应的Uart2对应的IO口
#if defined(BSP_USING_BOARD_EM_LB525XXX)
HAL_PIN_Set(PAD_PA20, USART2_RXD, PIN_PULLUP, 1);
HAL_PIN_Set(PAD_PA27, USART2_TXD, PIN_PULLUP, 1);
#elif defined (BSP_USING_BOARD_EM_LB587XXX)
HAL_PIN_Set(PAD_PA29, USART2_RXD, PIN_PULLUP, 1);
HAL_PIN_Set(PAD_PA28, USART2_TXD, PIN_PULLUP, 1);
#endif
注意:
除55x芯片外,可以配置到任意带有PA*_I2C_UART功能的IO输出UART2波形(想查询引脚复用表可在项目路径下文件中查找如:bf0_pin_const.c)
HAL_PIN_Set 最后一个参数为hcpu/lcpu选择, 1:选择hcpu,0:选择lcpu
Hcpu的PA口不能配置为Lcpu的uart外设,比如uart5,uart6输出
串口初始化函数int uart2_init(void)部分内容讲解:
先后rt_device_find,rt_device_control,rt_device_open分别查找、配置和打开uart2设备
#define UART_DEMO_NAME "uart2"
/* 2, find and config uart2 device */
g_uart_device = rt_device_find(UART_DEMO_NAME);
if (!g_uart_device)
{
LOG_E("find %s failed!\n", UART_DEMO_NAME);
return RT_ERROR;
}
/* config uart2 baud_rate */
{
rt_err_t err;
struct serial_configure config = RT_SERIAL_CONFIG_DEFAULT;
config.baud_rate = 1000000; /* 配置uart2波特率为1000000 */
err = rt_device_control(g_uart_device, RT_DEVICE_CTRL_CONFIG, &config);
LOG_D("uart device config %d", err);
}
/* 初始化rx_sem信号量,在uart_rx_ind函数内释放,在serial_rx_thread_entry线程内使用 */
rt_sem_init(&rx_sem, "rx_sem", 0, RT_IPC_FLAG_FIFO);
/* 配置uart2 采用rx dma方式接收 */
rt_err_t open_result = rt_device_open(g_uart_device, RT_DEVICE_OFLAG_RDWR | RT_DEVICE_FLAG_DMA_RX);
//using interring mode when DMA mode not supported
if (open_result == -RT_EIO)
{
rt_device_open(g_uart_device, RT_DEVICE_OFLAG_RDWR | RT_DEVICE_FLAG_INT_RX);/* 配置uart2中断 */
}
/* set the callback function of recieving */
配置uart2的中断回调函数
uart_rx_ind,并创建启动线程serial_rx_thread_entry来接收处理RX DMA收到的数据
/* 设置uart_rx_ind为uart2 中断回调函数 */
rt_device_set_rx_indicate(g_uart_device, uart_rx_ind);
/* creat the thread of g_uart_device */
rt_thread_t thread = rt_thread_create("g_uart_device", serial_rx_thread_entry, RT_NULL, 3 * 1024, 12, 10);
/* start the thread of g_uart_device */
if (thread != RT_NULL)
{
rt_thread_startup(thread);
}
else
{
ret = RT_ERROR;
}
static void serial_rx_thread_entry(void parameter)接收处理RX DMA收到的数据:使用默认的串口打印函数
rt_kprintf来检验uart2接收到的数据,不断循环使用cnt = rt_device_read()检验当前是否接收到数据,所以log打印会始终多打印一次cnt=0时的情况
uint16_t count = 0;
uint8_t cnt = 0;
while (1)
{
rt_sem_take(&rx_sem, RT_WAITING_FOREVER);
while (1)
{
cnt = rt_device_read(g_uart_device, -1, &data[count], ONE_DATA_MAXLEN);
count += cnt;
rt_kprintf("uart_rec: cnt = %d,count = %d\n", cnt, count);
if (0 == cnt) break;
}
rt_kprintf("rev:");
for (uint16_t i = 0; i < count; i++)
{
rt_kprintf("%c", data[i]);
}
count = 0;
rt_kprintf("\n");
}
uart2通过uart_send_data函数发送数据
uint8_t tx_data[ONE_DATA_MAXLEN] = {'u','a','r','t','2',' ','d','e','m','o','\n'};
uart_send_data(tx_data,12);
打开
finsh功能后,可以log串口终端输入list_device可以查看uart2是否open状态,0表示设备已经注册,1,2表示设备open的次数
TX:list_device
list_device
device type ref count
-------- -------------------- ----------
audcodec Sound Device 0
audprc Sound Device 0
rtc RTC 0
pwm3 Miscellaneous Device 0
touch Graphic Device 0
lcdlight Character Device 0
lcd Graphic Device 0
i2c4 I2C Bus 0
i2c1 I2C Bus 0
lptim1 Timer Device 0
btim1 Timer Device 0
uart2 Character Device 1
uart1 Character Device 2
pin Miscellaneous Device 0
msh />
这里只是演示了uart的一种推荐用法,其他操作,在rt-thread操作系统下,可以参考rt-thread官网使用手册
异常诊断
uart2无波形输出
pin status 20/27命令查看对应PA20,PA27的IO状态FUNC对不对,VAL电平应该是1
msh />
TX:pin status 20
pin status 20
[I/TEST.GPIO] PIN 20, FUNC=4, VAL=1, DIG_IO_PU, GPIO_MODE_INPUT, irqhdr=/, arg=/
msh />
msh />
TX:pin status 27
pin status 27
[I/TEST.GPIO] PIN 27, FUNC=4, VAL=1, DIG_IO_PU, GPIO_MODE_INPUT, irqhdr=/, arg=/
msh />
msh />
list_device命令查看uart2设备是不是存在并且打开了检查uart2配置流程是否都已生效
uart2波形正常,电脑串口接收不到数据
检测uart2输出和电脑串口连接是否正常,需要TX接RX,RX连接TX,波特率是否一致,以及引脚对应的TX,RX是否正确
检测硬件连接,包括uart2输出电平跟电脑uart电平是否一致
电脑串口发出数据,uart2出现数据接收丢失现象
确认串口DMA的buffer长度是否足够
#define RT_SERIAL_RB_BUFSZ 256
/*
&data[count]:为接收到数据的内存地址;
ONE_DATA_MAXLEN:准备接收的长度,可以大于DMA的buffer长度;
返回值为:实际接收到的长度,0为已经接收完毕;
*/
rt_device_read(g_uart_device, -1, &data[count], ONE_DATA_MAXLEN);
参考文档
EH-SF32LB52X_Pin_config_V1.3.0_20231110.xlsx
DS0052-SF32LB52x-芯片技术规格书 V0p3.pdf
DS0058-SF32LB58x-芯片技术规格书 V1p8.pdf
RT-Thread官网 https://www.rt-thread.org/document/site/#/rt-thread-version/rt-thread-standard/README
更新记录
版本 |
日期 |
发布说明 |
|---|---|---|
0.0.1 |
10/2024 |
初始版本 |
0.0.2 |
12/2024 |
2.0 |